Products
Products
     
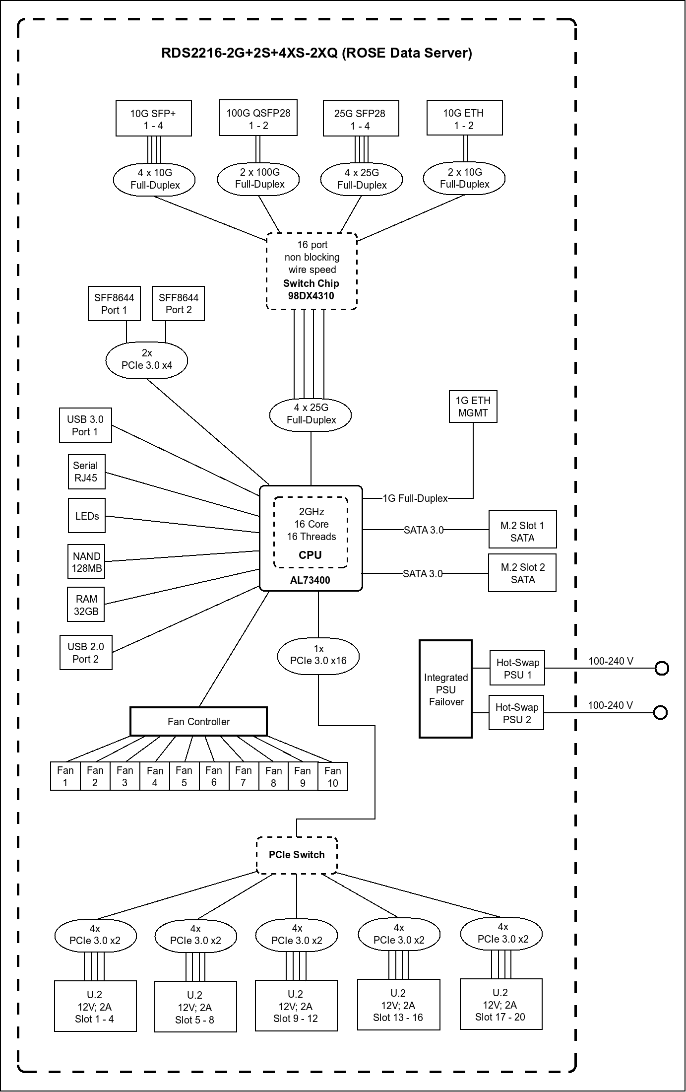
    ROSE Data server (RDS) RDS is a high-performance, all-in-one storage, 100G networking, and container platform designed for enterprise environments. Featuring 20 U.2 NVMe storage slots and a special RouterOS Edition for Storage & Compute (ROSE).

    Third parties control your data. Should they? Your business, your files, your future – handed over to external providers with unclear policies and unknown risks. Stop relying on the cloud. Own your infrastructure.

    Introducing the Rose Data Server (RDS2216) – a high-performance, all-in-one storage, networking, and container platform designed for enterprise environments. Secure, scalable, and under your control.

    Why Choose RDS2216?

    • 20 U.2 NVMe storage slots – Ultra-fast, high-density storage for demanding workloads.
    • 100G high-speed networking – 2× 100G QSFP28 ports, 4× 25G SFP28 ports, 4× 10G SFP+ ports, 2× 10G Ethernet ports, and an extra SFF-8644 interface for flexible connectivity.
    • 16-core 2 GHz ARM CPU + 32GB DDR4 RAM – High-performance processing for networking, storage, and virtualization.
    • Massive energy savings – Cut power consumption and heat output while maintaining high performance – an eco-friendly solution for data-heavy environments.
    • Runs RouterOS – The most flexible, modular networking OS. Supports advanced storage capabilities, including exporting block devices over NVMe-TCP, encryption layers, and modular storage configurations for scalable infrastructure. No subscriptions. No paywalls.
    • Container-ready – Run MinIO, Nextcloud, Shinobi, Frigate, and other OCI compliant containers with ease. We’ve added two USB ports for additional devices and further adaptability.
    • Includes dual hot-swappable power supplies – Ensuring uninterrupted operation and quick replacement without unnecessary downtime.

    One Device. Endless Possibilities.

    It’s a breakthrough in flexible networking and storage for the most demanding enterprise environments. Reliable 100-Gigabit connectivity. Ultra-fast NVMe storage support. Containers. Enterprise-grade performance.

    No subscriptions. No paywalls. Just pure, future-proof performance.

    You buy it – you own it. Forever. That’s a core MikroTik principle.

    For more info, F.A.Q., and real life use case examples - see product brochure in the Downloads section below.

     Send purchase questions

    Specifications

    Details
    Product code RDS2216-2XG-4S+4XS-2XQ
    Architecture ARM 64bit
    CPU AL73400
    CPU core count 16
    CPU nominal frequency 2000 MHz
    Switch chip model 98DX4310
    Dimensions 476 x 443 x 44 mm
    RouterOS license 6
    Operating System RouterOS v7 (Special ROSE edition)
    Size of RAM 32 GB
    Storage size 128 MB
    Storage type NAND
    MTBF Approximately 200'000 hours at 25C
    Tested ambient temperature -20°C to 50°C
    IPsec hardware acceleration Yes
    Suggested price $1950.00

    Powering

    Details
    Number of AC inputs 2
    AC input range 100-240
    Frequency (Hz) 50-60
    Max power consumption 286 W
    Max power consumption without attachments 105 W
    Cooling type 10 fans

    Ethernet

    Details
    10/100/1000 Ethernet ports 1
    Number of 1G/2.5G/5G/10G Ethernet ports 2

    Fiber

    Details
    SFP+ ports 4
    Number of 25G SFP28 ports 4
    Number of 100G QSFP28 ports 2

    Peripherals

    Details
    Serial console port RJ45
    Number of USB ports 2
    USB Power Reset Yes
    USB slot type USB 3.0 type A
    Max USB current (A) 1
    Number of M.2 slots 2

    Other

    Details
    CPU temperature monitor Yes
    PCB temperature monitor Yes
    Voltage Monitor Yes
    Mode button Yes

    Certification & Approvals

    Details
    Certification CE, EAC, ROHS
    IP 20

    Included parts

    BrochureOpen
    User manualOpen
    DimensionsOpen
    Block DiagramOpen
    Safety and regulatory informationOpen
    SFP compatibility listOpen
    RouterOS software manualOpen
    Declaration of conformityOpen (CE)

    High resolution images

    Ethernet test results

    RDS2216-2XG-4S+4XS-2XQAL73400 All port test
    ModeConfiguration1518 byte512 byte64 byte
    kppsMbpskppsMbpskppsMbps
    Bridgingnone (fast path)6240.075778.610977.144962.228907.915725.9
    Bridging25 bridge filter rules4025.648886.94008.716419.63799.72067.0
    Routingnone (fast path)6168.574910.39944.640733.133153.018035.2
    Routing25 simple queues4554.255306.24553.918652.84458.92425.6
    Routing25 ip filter rules2854.134660.22845.611655.62701.11469.4
    Routingnone (L3HW) 16254.9197399.546992.4192480.9284090.5154545.2
    Routing25 ip filter rules (Fasttrack L3HW)16026.2194622.246287.5189593.6251870.1137017.3
    1. All tests are done with Xena Networks specialized test equipment (XenaBay),and done according to RFC2544 (Xena2544)
    2. Max throughput is determined with 30+ second attempts with 0,1% packet loss tolerance in 64, 512, 1518 byte packet sizes
    3. Test results show device maximum performance, and are reached using mentioned hardware and software configuration, different configurations most likely will result in lower results

    IPsec test results

    RDS2216-2XG-4S+4XS-2XQAL73400 IPsec throughput
    ModeConfiguration1400 byte512 byte64 byte
    kppsMbpskppsMbpskppsMbps
    Single tunnelAES-128-CBC + SHA1179.72012.6186.4763.5182.893.6
    256 tunnelsAES-128-CBC + SHA1366.84108.2667.32733.3668.8342.4
    256 tunnelsAES-128-CBC + SHA256366.84108.2666.22728.8670.4343.2
    256 tunnelsAES-256-CBC + SHA1366.24101.4667.62734.5668.8342.4
    256 tunnelsAES-256-CBC + SHA256366.24101.46702744.3670.4343.2
    1. All tests are done with Xena Networks specialized test equipment (XenaBay),and done according to RFC2544 (Xena2544)
    2. Max throughput is determined with 30+ second attempts with 0,1% packet loss tolerance in 64, 512, 1400 byte packet sizes
    3. Test results show device maximum performance, and are reached using mentioned hardware and software configuration, different configurations most likely will result in lower results

    The device has an operating system preinstalled and licensed. No separate purchase is necessary and the product is ready to use. The device includes free software updates for the life of the product or a minimum of 5 years starting from date of purchase..


    Related products

    Download: Full CE declaration (PDF)

    Information about ROSE Data server (RDS)

    [BG] Bulgarian С настоящето, "Mikrotikls SIA", декларира, че ROSE Data server (RDS) е в съответствие със съществените изисквания и другитеприложими разпоредби на Директива 2014/30/EC.
    [CZ] Czech "Mikrotikls SIA" tímto prohlašuje, že ROSE Data server (RDS) splňuje základní požadavky a všechna příslušná ustanoveni Směrnice 2014/30/ES.
    [DK] Danish Undertegnede "Mikrotikls SIA" erklærer herved, at følgende udstyr ROSE Data server (RDS) overholder de væsentlige krav og øvrige relevante krav i direktiv 2014/30/EF.
    [DE] German Hiermit erklärt "Mikrotikls SIA", dass sich das Gerät ROSE Data server (RDS) in Übereinstimmung mit den grundlegenden Anforderungen und den übrigen einschlägigen Bestimmungen der Richtlinie 2014/30/EG befindet.
    [EE] Estonian Käesolevaga kinnitab "Mikrotikls SIA" seadme ROSE Data server (RDS) vastavust direktiivi 2014/30/EÜ põhinõuetele ja nimetatud direktiivist tulenevatele teistele asjakohastele sätetele.
    [GR] Greek ΜΕ ΤΗΝ ΠΑΡΟΥΣΑ Ο ΚΑΤΑΣΚΕΥΑΣΤΗΣ "Mikrotikls SIA" ΔΗΛΩΝΕΙ ΟΤΙ ROSE Data server (RDS) ΣΥΜΜΟΡΦΩΝΕΤΑΙ ΠΡΟΣ ΤΙΣ ΟΥΣΙΩΔΕΙΣ ΑΠΑΙΤΗΣΕΙΣ ΚΑΙ ΤΙΣ ΛΟΙΠΕΣ ΣΧΕΤΙΚΕΣ ΔΙΑΤΑΞΕΙΣ ΤΗΣ ΟΔΗΓΙΑΣ 2014/30/ΕΚ
    [EN] English Hereby, "Mikrotikls SIA", declares that this ROSE Data server (RDS) is in compliance with the essential requirements and other relevant provisions of Directive 2014/30/EC.
    [ES] Spanish Por la presente, "Mikrotikls SIA", declara que este ROSE Data server (RDS) cumple con los requisitos esenciales y otras exigencias relevantes de la Directiva 2014/30/EC.
    [IT] Italian Con la presente "Mikrotikls SIA" dichiara che questo ROSE Data server (RDS) è conforme ai requisiti essenziali ed alle altre disposizioni pertinenti stabilite dalla direttiva 2014/30/CE.
    [LV] Latvian Ar šo "Mikrotikls SIA" deklarē, ka ROSE Data server (RDS) atbilst Direktīvas 2014/30/EK būtiskajām prasībām un citiem ar to saistītajiem noteikumiem.
    [LT] Lithuanian Šiuo "Mikrotikls SIA" deklaruoja, kad šis ROSE Data server (RDS) atitinka esminius reikalavimus ir kitas 2014/30/EB Direktyvos nuostatas
    [HU] Hungarian A "Mikrotikls SIA" ezzennel kijelenti, hogy a ROSE Data server (RDS) típusú beren-dezés teljesíti az alapvető követelményeket és más 2014/30/EK irányelvben meghatározott vonatkozó rendelkezéseket.
    [NL] Dutch Hierbij verklaart "Mikrotikls SIA" dat het toestel l ROSE Data server (RDS) in overeenstemming is met de essentiële eisen en de andere relevante bepalin-gen van richtlijn 2014/30/EG.
    [PL] Polish Niniejszym "Mikrotikls SIA" deklaruje że ROSE Data server (RDS) jest zgodny z zasadniczymi wymaganiami i innymi właściwymi postanowieniami Dyrektywy 2014/30/EC.
    [PT] Portuguese Eu, "Mikrotikls SIA", declaro que o ROSE Data server (RDS) cumpre os requisitos essenciais e outras provisões relevantes da Directiva 2014/30/EC.
    [RO] Romanian Prin prezenta, "Mikrotikls SIA", declară că aparatul ROSE Data server (RDS) este în conformitate cu cerinţele esenţiale şi cu alte prevederi pertinente ale Directivei 2014/30/CE.
    [SK] Slovak "Mikrotikls SIA" týmto vyhlasuje, že ROSE Data server (RDS) spĺňa základné požiadavky a všetky príslušné ustanovenia Smernice 2014/30/ES.
    [SI] Slovenian "Mikrotikls SIA" izjavlja, da je ta ROSE Data server (RDS) v skladu z bistvenimi zahtevami in drugimi relevantnimi določili direktive 2014/30/ES.
    [FI] Finish "Mikrotikls SIA" vakuuttaa täten että ROSE Data server (RDS) tyyppinen laite on direktiivin 2014/30/EY oleellisten vaatimusten ja sitä koskevien direktiivin muiden ehtojen mukainen.
    [SE] Swedish Denna utrustning är i överensstämmelse med de väsentliga kraven och andra relevanta bestämmelser i direktiv 2014/30/EC.
    [NO] Norwegian "Mikrotikls SIA", Erklærer herved at ROSE Data server (RDS) er i samsvar med de grunnleggende krav og øvrige relevante krav i direktiv 2014/30/EF.
    ×