Products
Products
     
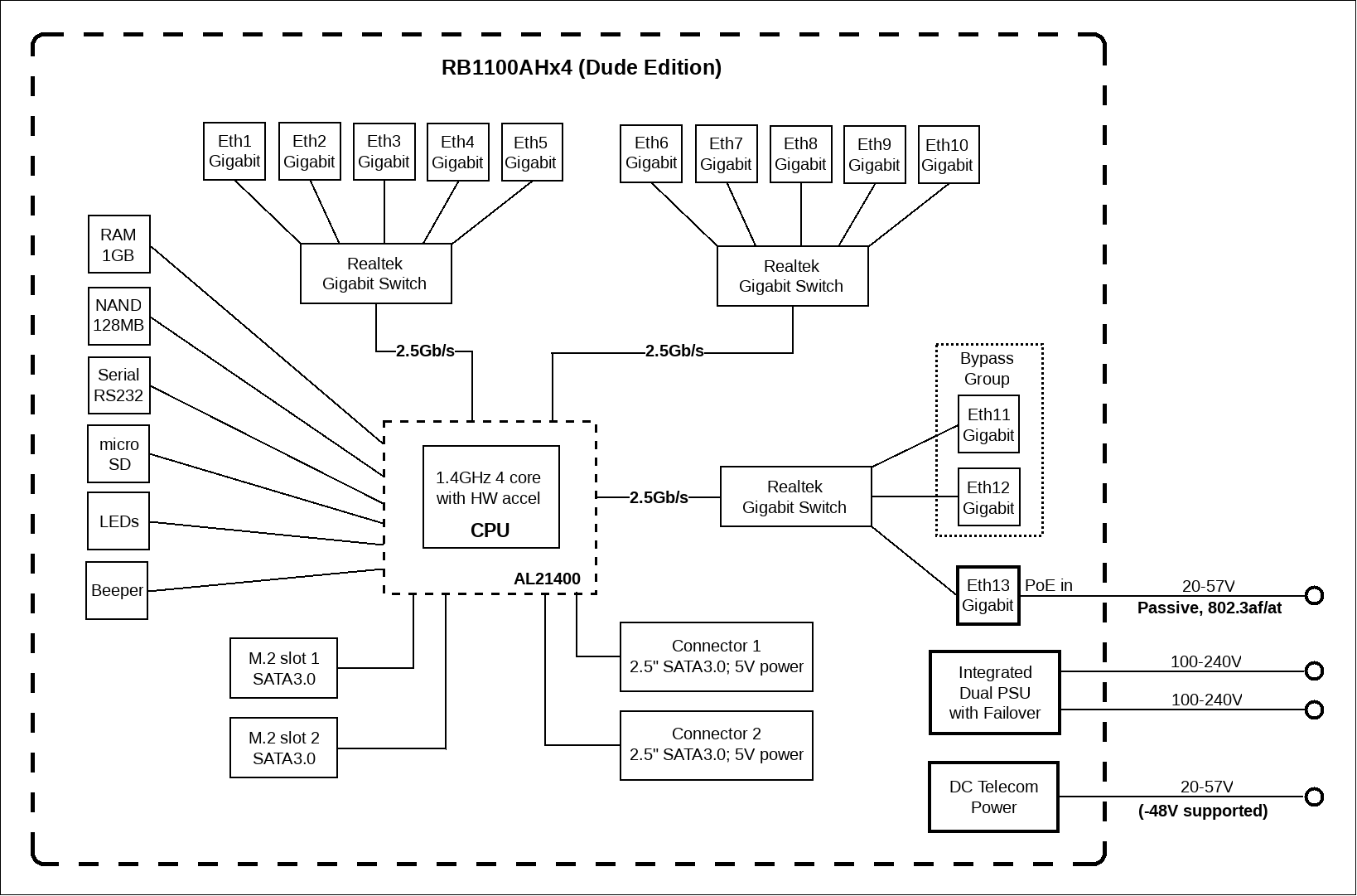
    RB1100AHx4 Dude Edition Powerful 1U rackmount router with 13x Gigabit Ethernet ports, 60GB M.2 drive for Dude database

    New RB1100AHx4 Dude Edition has Annapurna Alpine AL21400 CPU with four Cortex A15 cores clocked at 1.4GHz each, for a maximum throughput of up to 7.5Gbps. The device supports IPsec hardware acceleration and is faster at it than any previous RouterBOARD device (up to 2.2Gbps with AES128).

    Unit comes with 1U rackmount case, 13x Gigabit Ethernet ports, RS232 serial port and dual redundant power supplies (with -48v DC telecom power and 802.3at/af support). The RB1100AHx4 Dude edition features several high speed storage connectors (two SATA and two M.2) for using a Dude database, proxy cache or any other storage intensive feature. It includes a 60GB M.2 drive already installed.

     Send purchase questions

    Specifications

    Details
    Product code RB1100Dx4
    Architecture ARM 32bit
    CPU AL21400
    CPU core count 4
    CPU nominal frequency 1.4 GHz
    Switch chip model RTL8367
    Dimensions 443 x 148 x 44 mm
    RouterOS license 6
    Operating System RouterOS
    Size of RAM 1 GB
    Storage size 128 MB
    Storage type NAND
    MTBF Approximately 200'000 hours at 25C
    Tested ambient temperature -40°C to 70°C
    IPsec hardware acceleration Yes
    Suggested price $385.00

    Powering

    Details
    Number of AC inputs 2
    Number of DC inputs 2 (2-pin terminal, PoE-IN)
    2-pin terminal input Voltage -48, 20-57 V
    Max power consumption 33 W
    Max power consumption without attachments 25 W
    PoE in 802.3af/at
    Cooling type Passive
    PoE in input Voltage 20-57 V

    Ethernet

    Details
    10/100/1000 Ethernet ports 13

    Peripherals

    Details
    Extended storage 60GB M.2 SSD included
    Memory card type microSD
    Memory Cards 1
    SATA ports 2x SATA3
    Serial console port RS232
    Number of M.2 slots 2

    Other

    Details
    Current Monitor Yes
    PCB temperature monitor Yes
    Voltage Monitor Yes
    Beeper Yes

    Certification & Approvals

    Details
    Certification CE, EAC, ROHS
    IP IP20

    Included parts

    BrochureOpen
    Quick GuideOpen
    User ManualOpen
    RouterOS current releaseDownload
    RouterBoot firmware Download
    Block DiagramOpen
    RouterOS software manualOpen
    Declaration of conformityOpen (CE)

    High resolution images

    Ethernet test results

    RB1100Dx4AL21400 1G all port test
    ModeConfiguration1518 byte512 byte64 byte
    kppsMbpskppsMbpskppsMbps
    Bridgingnone (fast path)606.57,365.31,736.47,112.35,509.72,821.0
    Bridging25 bridge filter rules606.57,365.31,107.84,537.51,153.2590.4
    Routingnone (fast path)606.57,365.31,736.47,112.35092.32,607.3
    Routing25 simple queues606.57,365.3933.63,824.0960.3491.7
    Routing25 ip filter rules543.76,602.7561.82,301.1564.6289.1
    1. All tests are done with Xena Networks specialized test equipment (XenaBay),and done according to RFC2544 (Xena2544)
    2. Max throughput is determined with 30+ second attempts with 0,1% packet loss tolerance in 64, 512, 1518 byte packet sizes
    3. Test results show device maximum performance, and are reached using mentioned hardware and software configuration, different configurations most likely will result in lower results

    IPsec test results

    RB1100Dx4AL21400 IPsec throughput
    ModeConfiguration1400 byte512 byte64 byte
    kppsMbpskppsMbpskppsMbps
    Single tunnelAES-128-CBC + SHA192.11031.593.1381.392.347.3
    256 tunnelsAES-128-CBC + SHA1115.51293.6117.4480.9132.367.7
    256 tunnelsAES-128-CBC + SHA256115.51293.6117.4480.9132.367.7
    256 tunnelsAES-256-CBC + SHA1114.61283.5111.4456.3126.364.7
    256 tunnelsAES-256-CBC + SHA256114.61283.5111.4456.3126.364.7
    1. All tests are done with Xena Networks specialized test equipment (XenaBay),and done according to RFC2544 (Xena2544)
    2. Max throughput is determined with 30+ second attempts with 0,1% packet loss tolerance in 64, 512, 1400 byte packet sizes
    3. Test results show device maximum performance, and are reached using mentioned hardware and software configuration, different configurations most likely will result in lower results

    The device has an operating system preinstalled and licensed. No separate purchase is necessary and the product is ready to use. The device includes free software updates for the life of the product or a minimum of 5 years starting from date of purchase..

    Download: Full CE declaration (PDF)

    Information about RB1100AHx4 Dude Edition

    [BG] Bulgarian С настоящето, "Mikrotikls SIA", декларира, че RB1100AHx4 Dude Edition е в съответствие със съществените изисквания и другитеприложими разпоредби на Директива 2014/30/EC.
    [CZ] Czech "Mikrotikls SIA" tímto prohlašuje, že RB1100AHx4 Dude Edition splňuje základní požadavky a všechna příslušná ustanoveni Směrnice 2014/30/ES.
    [DK] Danish Undertegnede "Mikrotikls SIA" erklærer herved, at følgende udstyr RB1100AHx4 Dude Edition overholder de væsentlige krav og øvrige relevante krav i direktiv 2014/30/EF.
    [DE] German Hiermit erklärt "Mikrotikls SIA", dass sich das Gerät RB1100AHx4 Dude Edition in Übereinstimmung mit den grundlegenden Anforderungen und den übrigen einschlägigen Bestimmungen der Richtlinie 2014/30/EG befindet.
    [EE] Estonian Käesolevaga kinnitab "Mikrotikls SIA" seadme RB1100AHx4 Dude Edition vastavust direktiivi 2014/30/EÜ põhinõuetele ja nimetatud direktiivist tulenevatele teistele asjakohastele sätetele.
    [GR] Greek ΜΕ ΤΗΝ ΠΑΡΟΥΣΑ Ο ΚΑΤΑΣΚΕΥΑΣΤΗΣ "Mikrotikls SIA" ΔΗΛΩΝΕΙ ΟΤΙ RB1100AHx4 Dude Edition ΣΥΜΜΟΡΦΩΝΕΤΑΙ ΠΡΟΣ ΤΙΣ ΟΥΣΙΩΔΕΙΣ ΑΠΑΙΤΗΣΕΙΣ ΚΑΙ ΤΙΣ ΛΟΙΠΕΣ ΣΧΕΤΙΚΕΣ ΔΙΑΤΑΞΕΙΣ ΤΗΣ ΟΔΗΓΙΑΣ 2014/30/ΕΚ
    [EN] English Hereby, "Mikrotikls SIA", declares that this RB1100AHx4 Dude Edition is in compliance with the essential requirements and other relevant provisions of Directive 2014/30/EC.
    [ES] Spanish Por la presente, "Mikrotikls SIA", declara que este RB1100AHx4 Dude Edition cumple con los requisitos esenciales y otras exigencias relevantes de la Directiva 2014/30/EC.
    [IT] Italian Con la presente "Mikrotikls SIA" dichiara che questo RB1100AHx4 Dude Edition è conforme ai requisiti essenziali ed alle altre disposizioni pertinenti stabilite dalla direttiva 2014/30/CE.
    [LV] Latvian Ar šo "Mikrotikls SIA" deklarē, ka RB1100AHx4 Dude Edition atbilst Direktīvas 2014/30/EK būtiskajām prasībām un citiem ar to saistītajiem noteikumiem.
    [LT] Lithuanian Šiuo "Mikrotikls SIA" deklaruoja, kad šis RB1100AHx4 Dude Edition atitinka esminius reikalavimus ir kitas 2014/30/EB Direktyvos nuostatas
    [HU] Hungarian A "Mikrotikls SIA" ezzennel kijelenti, hogy a RB1100AHx4 Dude Edition típusú beren-dezés teljesíti az alapvető követelményeket és más 2014/30/EK irányelvben meghatározott vonatkozó rendelkezéseket.
    [NL] Dutch Hierbij verklaart "Mikrotikls SIA" dat het toestel l RB1100AHx4 Dude Edition in overeenstemming is met de essentiële eisen en de andere relevante bepalin-gen van richtlijn 2014/30/EG.
    [PL] Polish Niniejszym "Mikrotikls SIA" deklaruje że RB1100AHx4 Dude Edition jest zgodny z zasadniczymi wymaganiami i innymi właściwymi postanowieniami Dyrektywy 2014/30/EC.
    [PT] Portuguese Eu, "Mikrotikls SIA", declaro que o RB1100AHx4 Dude Edition cumpre os requisitos essenciais e outras provisões relevantes da Directiva 2014/30/EC.
    [RO] Romanian Prin prezenta, "Mikrotikls SIA", declară că aparatul RB1100AHx4 Dude Edition este în conformitate cu cerinţele esenţiale şi cu alte prevederi pertinente ale Directivei 2014/30/CE.
    [SK] Slovak "Mikrotikls SIA" týmto vyhlasuje, že RB1100AHx4 Dude Edition spĺňa základné požiadavky a všetky príslušné ustanovenia Smernice 2014/30/ES.
    [SI] Slovenian "Mikrotikls SIA" izjavlja, da je ta RB1100AHx4 Dude Edition v skladu z bistvenimi zahtevami in drugimi relevantnimi določili direktive 2014/30/ES.
    [FI] Finish "Mikrotikls SIA" vakuuttaa täten että RB1100AHx4 Dude Edition tyyppinen laite on direktiivin 2014/30/EY oleellisten vaatimusten ja sitä koskevien direktiivin muiden ehtojen mukainen.
    [SE] Swedish Denna utrustning är i överensstämmelse med de väsentliga kraven och andra relevanta bestämmelser i direktiv 2014/30/EC.
    [NO] Norwegian "Mikrotikls SIA", Erklærer herved at RB1100AHx4 Dude Edition er i samsvar med de grunnleggende krav og øvrige relevante krav i direktiv 2014/30/EF.
    ×