Products
Products
     
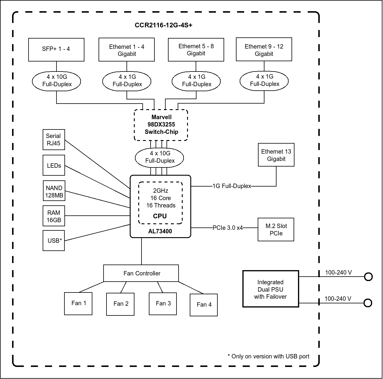
    CCR2116-12G-4S+ Forget about CPU limitations in 10G setups with this powerful 16-core ARM CPU based CCR. Double the performance of our previous 36- core CCR, 6x faster BGP performance. Includes an M.2 PCIe slot.

    We wanted to see the full potential of the good, old, reliable 10G networking combined with a modern CPU. CCR2116-12G-4S+ allows you to forget about CPU limitations in your setup. Like its younger brother – the amazing CCR2004, this router features the mighty Amazon Annapurna Labs Alpine CPU.

    But with 16 cores running at 2 GHz, this CCR eats the other one for breakfast. For example, we see at least a 15% increase in single-core performance. And that is the most important aspect when it comes to heavy operations based on per-connection processing. Like queues, for example. CCR2116-12G-4S+ sets a new standard of single-core performance in the whole CCR product family! And it supports Layer 3 Hardware Offloading!

    Obviously, you need the right connectivity to harness this power. There are four 10G SFP+ ports. They have a separate, full-duplex line connected to the Marvell Aldrin family switch chip. Then we have Gigabit Ethernet ports. 12 of them are running through the Marvel chip. And there is another Gigabit port connected directly to the CPU. For management purposes.

    Each group of 4 ports has a separate full-duplex connection to the switch chip. No bottlenecks here. You can expect switch-like throughput in most setups. The new generation of processors offers mind-blowing performance. If we look at the CCR1036 - the powerhouse with a 36 core CPU, the new CCR2116 can easily double the performance. 16 cores vs 36 cores. Double the performance. Or even more.

    If you are a rather large ISP, dealing with dynamic routing, massive BGPs, complex firewall rules, and intricate quality of service configurations..This is the right device for you. Combination of raw power and utility with the reliable 10G networking. And yes, like with any ISP-level device, we’ve included a dual-redundant power supply. So you have one less thing to worry about.

    CCR2116-12G-4S+: technology tested by time, built for the future.

     Send purchase questions

    Specifications

    Details
    Product code CCR2116-12G-4S+
    Architecture ARM 64bit
    CPU AL73400
    CPU core count 16
    CPU nominal frequency 2000 MHz
    Switch chip model 98DX3255
    Dimensions 443 x 199 x 44 mm
    RouterOS license 6
    Operating System RouterOS v7
    Size of RAM 16 GB
    Storage size 128 MB
    Storage type NAND
    MTBF Approximately 200'000 hours at 25C
    Tested ambient temperature -20°C to 60°C
    IPsec hardware acceleration Yes
    Suggested price $995.00

    Powering

    Details
    Number of AC inputs 2
    AC input range 100-240
    Number of PSU slots 2
    Frequency (Hz) 47-63
    Max power consumption 83 W
    Max power consumption without attachments 60 W
    Cooling type 4 fans

    Ethernet

    Details
    10/100/1000 Ethernet ports 13

    Fiber

    Details
    SFP+ ports 4

    Peripherals

    Details
    Serial console port RJ45
    Number of M.2 slots 1

    Other

    Details
    CPU temperature monitor Yes
    PCB temperature monitor Yes
    Voltage Monitor Yes
    Mode button Yes

    Certification & Approvals

    Details
    Certification CE, EAC, ROHS

    Included parts

    BrochureOpen
    Quick GuideOpen
    User ManualOpen
    RouterOS current releaseDownload
    Block DiagramOpen
    SFP compatibility listOpen
    RouterOS software manualOpen
    Declaration of conformityOpen (CE)

    High resolution images

    Ethernet test results

    CCR2116-12G-4S+AL73400 all port test (CCR2116)
    ModeConfiguration1518 byte512 byte64 byte
    kppsMbpskppsMbpskppsMbps
    Bridgingnone (fast path)3204.838919.19114.637333.429458.916025.6
    Bridging25 bridge filter rules2662.532333.42682.210986.32758.91500.8
    Routingnone (fast path)3212.239009.09125.337377.228095.615284.0
    Routing25 simple queues3212.239009.06322.625897.46300.93427.7
    Routing25 ip filter rules3212.239009.03927.916088.73901.52122.4
    Routingnone (L3HW)4226.351323.71221850045.173863.640181.8
    1. All tests are done with Xena Networks specialized test equipment (XenaBay),and done according to RFC2544 (Xena2544)
    2. Max throughput is determined with 30+ second attempts with 0,1% packet loss tolerance in 64, 512, 1518 byte packet sizes
    3. Test results show device maximum performance, and are reached using mentioned hardware and software configuration, different configurations most likely will result in lower results

    IPsec test results

    CCR2116-12G-4S+AL73400 IPsec throughput
    ModeConfiguration1400 byte512 byte64 byte
    kppsMbpskppsMbpskppsMbps
    Single tunnelAES-128-CBC + SHA1179.72012.6186.4763.5182.893.6
    256 tunnelsAES-128-CBC + SHA1366.84108.2667.32733.3668.8342.4
    256 tunnelsAES-128-CBC + SHA256366.84108.2666.22728.8670.4343.2
    256 tunnelsAES-256-CBC + SHA1366.24101.4667.62734.5668.8342.4
    256 tunnelsAES-256-CBC + SHA256366.24101.46702744.3670.4343.2
    1. All tests are done with Xena Networks specialized test equipment (XenaBay),and done according to RFC2544 (Xena2544)
    2. Max throughput is determined with 30+ second attempts with 0,1% packet loss tolerance in 64, 512, 1400 byte packet sizes
    3. Test results show device maximum performance, and are reached using mentioned hardware and software configuration, different configurations most likely will result in lower results

    The device has an operating system preinstalled and licensed. No separate purchase is necessary and the product is ready to use. The device includes free software updates for the life of the product or a minimum of 5 years starting from date of purchase..


    Related products

    Download: Full CE declaration (PDF)

    Information about CCR2116-12G-4S+

    [BG] Bulgarian С настоящето, "Mikrotikls SIA", декларира, че CCR2116-12G-4S+ е в съответствие със съществените изисквания и другитеприложими разпоредби на Директива 2014/30/EC.
    [CZ] Czech "Mikrotikls SIA" tímto prohlašuje, že CCR2116-12G-4S+ splňuje základní požadavky a všechna příslušná ustanoveni Směrnice 2014/30/ES.
    [DK] Danish Undertegnede "Mikrotikls SIA" erklærer herved, at følgende udstyr CCR2116-12G-4S+ overholder de væsentlige krav og øvrige relevante krav i direktiv 2014/30/EF.
    [DE] German Hiermit erklärt "Mikrotikls SIA", dass sich das Gerät CCR2116-12G-4S+ in Übereinstimmung mit den grundlegenden Anforderungen und den übrigen einschlägigen Bestimmungen der Richtlinie 2014/30/EG befindet.
    [EE] Estonian Käesolevaga kinnitab "Mikrotikls SIA" seadme CCR2116-12G-4S+ vastavust direktiivi 2014/30/EÜ põhinõuetele ja nimetatud direktiivist tulenevatele teistele asjakohastele sätetele.
    [GR] Greek ΜΕ ΤΗΝ ΠΑΡΟΥΣΑ Ο ΚΑΤΑΣΚΕΥΑΣΤΗΣ "Mikrotikls SIA" ΔΗΛΩΝΕΙ ΟΤΙ CCR2116-12G-4S+ ΣΥΜΜΟΡΦΩΝΕΤΑΙ ΠΡΟΣ ΤΙΣ ΟΥΣΙΩΔΕΙΣ ΑΠΑΙΤΗΣΕΙΣ ΚΑΙ ΤΙΣ ΛΟΙΠΕΣ ΣΧΕΤΙΚΕΣ ΔΙΑΤΑΞΕΙΣ ΤΗΣ ΟΔΗΓΙΑΣ 2014/30/ΕΚ
    [EN] English Hereby, "Mikrotikls SIA", declares that this CCR2116-12G-4S+ is in compliance with the essential requirements and other relevant provisions of Directive 2014/30/EC.
    [ES] Spanish Por la presente, "Mikrotikls SIA", declara que este CCR2116-12G-4S+ cumple con los requisitos esenciales y otras exigencias relevantes de la Directiva 2014/30/EC.
    [IT] Italian Con la presente "Mikrotikls SIA" dichiara che questo CCR2116-12G-4S+ è conforme ai requisiti essenziali ed alle altre disposizioni pertinenti stabilite dalla direttiva 2014/30/CE.
    [LV] Latvian Ar šo "Mikrotikls SIA" deklarē, ka CCR2116-12G-4S+ atbilst Direktīvas 2014/30/EK būtiskajām prasībām un citiem ar to saistītajiem noteikumiem.
    [LT] Lithuanian Šiuo "Mikrotikls SIA" deklaruoja, kad šis CCR2116-12G-4S+ atitinka esminius reikalavimus ir kitas 2014/30/EB Direktyvos nuostatas
    [HU] Hungarian A "Mikrotikls SIA" ezzennel kijelenti, hogy a CCR2116-12G-4S+ típusú beren-dezés teljesíti az alapvető követelményeket és más 2014/30/EK irányelvben meghatározott vonatkozó rendelkezéseket.
    [NL] Dutch Hierbij verklaart "Mikrotikls SIA" dat het toestel l CCR2116-12G-4S+ in overeenstemming is met de essentiële eisen en de andere relevante bepalin-gen van richtlijn 2014/30/EG.
    [PL] Polish Niniejszym "Mikrotikls SIA" deklaruje że CCR2116-12G-4S+ jest zgodny z zasadniczymi wymaganiami i innymi właściwymi postanowieniami Dyrektywy 2014/30/EC.
    [PT] Portuguese Eu, "Mikrotikls SIA", declaro que o CCR2116-12G-4S+ cumpre os requisitos essenciais e outras provisões relevantes da Directiva 2014/30/EC.
    [RO] Romanian Prin prezenta, "Mikrotikls SIA", declară că aparatul CCR2116-12G-4S+ este în conformitate cu cerinţele esenţiale şi cu alte prevederi pertinente ale Directivei 2014/30/CE.
    [SK] Slovak "Mikrotikls SIA" týmto vyhlasuje, že CCR2116-12G-4S+ spĺňa základné požiadavky a všetky príslušné ustanovenia Smernice 2014/30/ES.
    [SI] Slovenian "Mikrotikls SIA" izjavlja, da je ta CCR2116-12G-4S+ v skladu z bistvenimi zahtevami in drugimi relevantnimi določili direktive 2014/30/ES.
    [FI] Finish "Mikrotikls SIA" vakuuttaa täten että CCR2116-12G-4S+ tyyppinen laite on direktiivin 2014/30/EY oleellisten vaatimusten ja sitä koskevien direktiivin muiden ehtojen mukainen.
    [SE] Swedish Denna utrustning är i överensstämmelse med de väsentliga kraven och andra relevanta bestämmelser i direktiv 2014/30/EC.
    [NO] Norwegian "Mikrotikls SIA", Erklærer herved at CCR2116-12G-4S+ er i samsvar med de grunnleggende krav og øvrige relevante krav i direktiv 2014/30/EF.
    ×